Skip to main content

DAFM - Animal Welfare Division

Overview of the DAFM Animal Welfare Division (AWD)

Organisational structure of the DAFM Animal Welfare Division (AWD)
AWD-Org-Chart-(1).png

"AMT" - Area Management Team North and South

"AWD" - Animal Welfare Division

"DAFM" - Department of Agriculture Food and Marine

"RVO" - Regional Veterinary Office

 

"VECIT" - Veterinary Export; Certification, and International Trade

"VMAAT" - Veterinary Medicines, AMR, ABP and TSEs

"VPH" - Veterinary Public Health

"VPH Ops" - Veterinary Public Health Operations

 
 
 
 
 
 
 
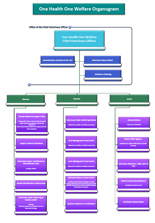
The Veterinary Reporting Structure of DAFM, One Health, One Welfare

One-Health-One-Welfare-Organogram.png

 

Areas of official controls as defined by Art 1(2) of Regulation (EU) 2017/625

  • Article 1(2)(f) Welfare requirements for animals

 

Delegation of official controls

Welfare at slaughter in high-throughput slaughterhouses falls under the responsibility of VPHOps, and in low-throughput slaughterhouses, under the Local Authority.

The AWD does not delegate official controls for animal welfare to any other agencies.

 

Scope of responsibility of the AHD for the official control of food

The role of the AWD is to Ensure the welfare of animals on farm, during transport and at slaughter.

Responsibility for policy development on the welfare of farmed animals is delegated to the AWD of the Veterinary Service.

Welfare at slaughter in high-throughput slaughterhouses falls under the responsibility of VPHOps, and in low-throughput slaughterhouses, under the Local Authority.

Responsibility for policy on animal welfare during transport is delegated to VECIT Division of the Veterinary Inspector (VI).

Ireland’s policy for the welfare of animals during long distance transport is summarised in the Standard Operating Procedure (SOP) on export procedures at Assembly Centres. This SOP is the primary tool by which policy, and how to implement it, is communicated from the relevant headquarters Division (VECIT) via the Area Management Teams (AMTs) North and South, to Regional Veterinary Offices (RVOs).

The DAFM Statement of Strategy and Action Plans, as well as Ireland's Animal Welfare Strategy 2021-2025 are available from DAFM's website.

Breakdown of Official Control Responsibilities by Division
Division Summary of Official Control (OC) and Other Official Control (OOC) Activities

Link to DAFM Website

for more information

Animal Welfare Division

Policy on official controls regarding animal welfare on farms, specifically:

  • Pig welfare (as set out in Council Directive 2008/120/EC)
  • Laying hen welfare (as set out in Council Directive 1999/74/EC)
  • Broiler welfare (as set out in Council Directive 2007/43/EC)
  • Calf welfare (as set out in Council Directive 2008/119/EC)
Welfare of all farmed species (as set out in Council Directive 1998/58/EC).


 

VECIT

Official controls regarding animal welfare at transport (national and international) (as set out in Regulation EC No. 1 of 2005 on the protection of animals during transport and related operations).

Transport of Live Animals

VPH

Official controls regarding animal welfare at the time of slaughter (as set out in Regulation EC No. 1099 of 2009 on the protection of animals at the time of killing).

 

Official controls regarding animal welfare at transport (national and international) as set out in Regulation 01/2005 on the protection of animals during transport and related operations.

 

RVOS/AMT

OCs to implement policy on animal welfare including:

  • Implementation of the targeted welfare inspection programme on farms
  • Carrying out additional demand-led on farm welfare checks
Implementation of controls on animal welfare during transport.
 

Official Controls

Risk categorisation and frequency of official controls

The Animal Welfare Division lists of flocks/herds for targeted welfare inspections to DAFM’s Area Management Teams for implementation on an annual basis. The majority are selected on a risk basis. Parameters used to assess risk include, for example:

  • Herd/flock size
  • Movement/birth/mortality data
  • Compliance record of the operator and results of previous inspections (if any)
  • A Cross Divisional Animal Welfare Report for that herd/flock (A system whereby a herd/flock is identified at an animal market, slaughter plant, assembly centre etc as a welfare risk and is reported to the relevant RVO for follow up. This is known as the Cross Divisional Animal Welfare Reporting system- see Q5(b) below for further detail on how this system operates in slaughter plants).
  • Local knowledge
  • Presence of a specific welfare indicator e.g., tail docking in pigs, footpad dermatitis in broilers.
  • Interval since last inspection.

In addition to the targeted welfare inspection programme, herds or flocks may be selected for an animal welfare inspection at a regional level on foot of a report of a potential welfare risk.  In each case a Welfare Incident Report is completed and the necessary follow up action is undertaken for the flock/herd in question. 

Inspections are carried out by trained official veterinarians using preformed checklists that are based on the relevant legislation.

Regarding live animal transport, all long journeys (over 8 hours, or off the island of Ireland) are required to be planned in advance and are subject to DAFM assessment and approval. Relevant risk criteria that are considered include realism of journey times, watering and feeding intervals and resting periods, weather-related travel restrictions, and other specific requirements relating to species and other factors.

Methods of official control

Methods and techniques for official controls (Article 14)

Examination of operator controls and results obtained

 

Inspection of equipment, means of transport, premises

Inspections of premises where animals are kept and equipment relevant to their welfare (e.g., ventilation systems) to identify non-compliance or risks for animal welfare. 

Inspection of animals and goods

Inspection and observation of animals to assess their welfare on the on-farm situation.

Inspection of cleaning and maintenance products and processes

 

Controls on the hygiene conditions in the operators’ premises

 

Assessing procedures on good manufacturing practices, good hygiene practices, good farming practices and or HACCP

 

Examination of documents, traceability records and other records which may be relevant to the assessment of compliance

Inspection of documentation relevant to compliance with certain animal welfare parameters.

Interviews with operators and with their staff

Carried out as part of most animal welfare inspections to obtain information relevant to the welfare of animals under the care of operators or their staff.

Verification of measurements taken by the operator and other test results

Assessed as part of animal welfare inspections related to intensive systems in particular.

Sampling, analysis, diagnosis and tests

 

Audits of operators

 

Any other activity required to identify cases of non-compliance  
 
 
 
 
 
 
 
 
 
 
 
 
 
 
 
 
 
 
 
 
 
 
 
 
 
 
 
 
 
 

 

 

Recording of official controls

Written records of Official controls are recorded using the AFIT (Agriculture Field Inspection testing) computer system.


Resources and Facilities

Staffing resources

The divisions under the responsibility of the Chief Veterinary Officer had 1197 staff (1174.9 FTE) in August 2022. These staff work across 15 divisions, listed below, at several different grades in the administration, technical, veterinary and inspectorate streams.

One Health One Welfare Divisions under the responsibility of the Chief Veterinary Officer:

  • Animal Health & Import Policy
  • Animal Identification & Movement
  • Animal Welfare Division
  • Business System Co-Ordination & Development
  • ERAD/Veterinary Medicines
  • Import Controls Operations
  • Milk & Meat Hygiene & Animal By-Products
  • National disease Control Centre
  • Ruminant Animal Health
  • Vet Export, Certification & International Trade
  • Vet Med, AMR, ABPs & TSEs
  • Veterinary Public Health, Pig and Poultry
  • Veterinary Public Health Operations
  • Area Management Team North
  • Area Management Team South

Each division assess their training needs at the start of each calendar year. Training needs are decided by (i) assessing the gap that exists in a division between the skills that exist and those that are required to fulfil their business needs during the year (ii) Team requests (iii) Individual staff member requests or training needs identified through their annual “Performance Management and Development System” return.

A Learning Needs Analysis (LNA) form is submitted by each division to the learning and development unit as an official record, stating the training required, which team members require it and the timeframe in which the division requires it to be delivered.

Laboratory resources

DAFM Laboratories provide laboratory support (bacteriology/parasitology, pathology and virology) for national disease eradication program

DAFM Laboratories Backweston

Backweston, Celbridge, Co Kildare.

Irish Equine Centre

Testing of biological samples for certain notifiable diseases e.g., Equine Infectious Anaemia

 

IT resources

All officers carrying out official controls have access to appropriate IT hardware, as required (computer, printers, laptops, mobile phones, tablets, videoconference facilities) , with effective broadband connections. Various databases and computer programs are used to record official controls. These include:

  • AIM (Animal Identification and Movement)
  • AFIT (Agriculture Field and Inspection testing)
  • AHCS (Animal Health Computer System)

Officers also have access to TRACES as required.

DAFM also hosts an intranet, (Ezone) where up-to-date documented procedures can be published, contact details for colleagues can be found and this also hosts the DAFM organogram. This available for all officers.

IT resources are supported by a dedicated IMT division who develop, implement and maintain management information systems, and provide technical support to business areas. 

Other resources

Other resources such as Personal Protective Equipment are provided as required to all DAFM officers.

Office facilities

Office facilities are managed in DAFM by a dedicated Accommodation division who provide suitable accommodation, utilities (non-IT), and supplies (non-IT). Office facilities are provided at central locations (such as Agriculture House and Backweston campus), regional offices (Regional Veterinary Offices) as well as offsite offices such as Dublin Port. They also ensure ISO 27001 certification.


Regulation (EU) 2017/625 (General Obligations)

Article 5(1)(a) Effectiveness and appropriateness of official controls

Staff within each division perform some checks to ensure that the official control system operates effectively. These checks may include:

  • Review (both ongoing and end-of-year) of progress of the official control system. This can be obtained either directly from computer databases or, from data provided by the relevant DAFM managers. Feedback from middle managers regarding the outcome of official control activity is also taken into account
  • On the spot visits by staff from DAFM to business operator premises
  • Supervisory inspections by DAFM staff
  • Follow-up of stakeholder feedback where relevant
  • Outcome of re-performance inspections by integrated controls division
  • Results of audits
  • Monitoring by area management teams
  • Laboratory feedback on sample numbers, quality and turnaround times
Article 5(1)(b) Consistency in the delivery of official controls

Consistency in delivery of official controls is achieved through training, documented procedures and regular liaison within DAFM divisions.

Article 5(1)(c) Ensuring staff performing official controls are free from conflicts of interest

Staff holding designated positions are required to complete conflict of interest forms each year so that any potential conflict can be managed appropriately where it arises.

Article 5(1)(d) Access to adequate laboratory capacity

The Department provides a wide range of specialist testing, diagnostic and reference laboratories embedded within its structure, headed up by the Head of Laboratories who is a member of the Department’s Management Board.

Article 5(1)(e) Access to suitably qualified and experienced staff

DAFM undertakes ongoing Workforce Planning & Succession Planning to provide clarity regarding processes for managing staff resources while facilitating continued organisational growth and positive performance across the Department. Recruitment of suitable staff is undertaken through a mix of competitions run by the Department and by the Public Appointments Service. Accurate job specifications and job descriptions are used in recruiting for the wide range of specialist positions within the organisation. All competitions feature appropriately experienced interviewers. Once in the organisation, new recruits are trained, supervised and subjected to probationary processes. Ongoing training and development help to ensure that staff can progress through the organisation.

Effective workforce planning and succession planning assists to ensure that a highly skilled workforce is maintained that are resilient, adaptable and equipped to deal with challenges in an ever-evolving work environment.  Knowledge transfer is also key to planning for the future of the organisation and ensuring that the services we provide to internal and external customers continue to be delivered to the highest standards. Equally, encouraging the pursuit of learning and development opportunities amongst our staff is central to the maintenance of quality standards, morale and motivation.

Article 5(1)(f) Access to adequate facilities and equipment

The Information Systems Division of the DAFM is responsible for the maintenance and security of databases used by all divisions under the One Health, One Welfare business area. This division is also responsible for the provision of laptops, desktops and other IT equipment such as printers and scanners across all divisions in DAFM.

Article 5(1)(g) Ensuring staff have adequate legal powers to perform official controls

Veterinary officers are appointed as authorised officers under the Animal Health and Welfare Act 2013.

The activity within each division can be supported by several entities as follows:

  • Legal Services Division (transposition, interpretation of legal issues, assessment of potential court proceedings etc)
  • Investigations Division (investigation of legislative breaches sometimes with the view to prosecution)
  • Centre for Veterinary Epidemiology and Risk Analysis (CVERA) (impact of disease etc)
Article 5(1)(h) Ensuring food business operators cooperate with staff performing official controls

Operators are legally obliged to assist an authorised officer in their duties as requested and the authorised officer has powers as laid down in S.I 187 of 2014 if the operator does not cooperate sufficiently.


Relationships, Memoranda of Understanding and Service Level Agreements with other Competent Authorities

The following Memoranda of Understanding (MoU’s) are in place:

Division

Service Level Agreements or MOUs  

Animal Health and Import Policy

Annual Service Contract (MOU) with FSAI

Data Processing Agreement with ICBF

MOU with AHI

National Disease Control Centre

MOU with DAERA in relation to cooperation between DAFM & DAERA where humane slaughter for the purpose of disease control (or animal welfare) is required

Marine Institute

Service Level Agreement (SLA) between DAFM and the Marine Institute (DAFM to carry out inspections of aquaculture operations)


Communication procedures

Internal reporting and communication channels

Veterinary reporting arrangements are outlined in Figure XX below. The Agriculture Field Inspection & Test (AFIT) system is used increasingly for the scheduling, performance and reporting of official controls. Hard copy documents are used in areas where the AFIT system has not yet been introduced. Electronically captured data are readily available to management while data captured in hard copy format are reported to line management manually.


AHD-Internal-Coms.png

Where it is a requirement, specific (sector) reports are submitted to European Commission annually. DAFM contributes to the compilation of the MANCP annual report which summarises the control activity of the previous calendar year. The relevant data are forwarded to the FSAI for inclusion in the final report.

AHIPD records performance and outcomes of official controls in TRACES. These results may also be accessed in TRACES.

External reporting and communication channels
Formal:
  • The Food Safety Liaison Unit (FLSU) provides for a formal communication system between DAFM and the FSAI
  • DAFM divisions participate in relevant EU Commission working groups and committees as needed.
Import Policy:
  • DAFM/DAERA Import Controls Liaison meetings
  • EU Commission – DG SANTE (GREX, Audit, Communications)
  • FSAI Service Contract Liaison meetings (annual)
  • Other FSAI meeting as required, e.g., CCP meetings
  • Revenue Customs

Cooperation between DAFM and the MI in relation to aquatic animal health is the subject of a formal service level agreement between DAFM and the MI. Formal meetings between the MI team and the relevant staff from DAFM are held at least twice yearly (typically one meeting in the first quarter to plan the years’ work and one meeting in the final quarter to review the years’ work).

On-going frequent liaison at management level in relation to work/policy issues take place between the Manager of the Fish Health Unit in the MI and the SVI/SSVI with responsibility for fish health issues within DAFM as required.

DAFM established a DAFM/LAVS Liaison Committee in July 2012. The objectives of the meetings are to have a forum for dealing with the wider aspects of Regulation (EU) 2017/625, including animal welfare and animal health. Discussions include:

  • The Animal Health and Welfare Act 2013,
  • Liaison with Regional Offices of DAFM on animal health and animal welfare - Animal welfare reporting,
  • Control of Horses, animal health and welfare and control aspects,
  • Updates on the discussion on the revision on Regulation (EU) 2017/625,
  • Implementation of Regulation (EC) No 1099/2009 and training of LAVS on welfare matters under Regulation (EC) No 1099/2009,
  • Animal welfare procedures for LAVS and,
  • LAVS attendance at Better Training for Safer Food animal welfare training.

Documented Procedures

Availability of documented procedures to DAFM Staff

All official control activity is described in a standard operating procedure (SOP) or procedures manual which is prepared by the division with responsibility for the particular activity. Such procedures are regularly updated. Where necessary, relevant inspection forms are also prepared by the division and provided to field staff. Relevant notices and SOPs are available to staff on the DAFM intranet (Ezone).

Relevant documents when updated are placed on the intranet for all inspectors and staff to see and are followed up with a notice to staff alerting them to the updates. Updated documents are also shared with other agencies through the Cross Agency meetings described above as required.

Availability of documented procedures to the FSAI & Auditors

Documented procedures for official controls are supplied on request to organisations involved in auditing, usually as a result of pre-audit questionnaire process.                      

Reviewing & updating procedure

Documented procedures are reviewed and updated following updated/new legislation being published and as required following feedback from operators, inspectors and using any other relevant information received.


Audit

Internal audit

The Veterinary Internal Audit Unit (VIAU) performs audits in the One Health, One Welfare business line that comes under the responsibility of the CVO. The legal basis of the VIAU is Article 6 of Regulation (EU) 2017/625 and the VIAU follows the details laid out in Commission Notice on a guidance document on the implementation of the provisions for the conduct of audits under Article 6 of Regulation (EU) 2017/625 of the European Parliament and of the Council (2021/C 66/02).  The VIAU’s primary role is auditing official controls and other official activities that fall within the scope of Regulation (EU) 2017/625. Oversight of VIAU activities is provided by the Audit Monitoring Group (AMG). The AMG is appointed by DAFM in accordance with the requirement of Article 6 of Regulation (EU) 2017/625 that audits shall be subject to independent scrutiny.

The VIAU produces a five-year audit programme which covers One Health, One Welfare areas in Regulation (EU) 2017/625. An annual programme is also produced annually. Audits are planned and prioritised using a risk-based methodology and taking results and plans for external audits into consideration.

External audit

DAFM is subject to external audits of official controls by DG Santé in accordance with Article 116 of Regulation (EU) 2017/625.

DAFM is subject to regular 3rd country audits of official controls in accordance with trading agreements and conditions of negotiated and agreed export certificates.


Contingency Planning and Mutual Assistance

Specific plans are in place to deal with incidents related to zoonotic disease, e.g., salmonella. Specific contingency plans are in place for List A diseases such as Foot and Mouth Disease (FMD), Newcastle Disease, Classical Swine fever, Avian Influenza and Bluetongue.

Documented procedures are in place for the management of on-farm animal welfare incidents, emergency slaughter and for large-scale slaughter on farm in the event of a disease outbreak

The National Disease Control Centre of DAFM has national contingency plans in place for the control and eradication of key exotic animal diseases including for example, Foot and Mouth disease, Avian influenza, African swine fever, Bluetongue, Rabies and others. As part of this contingency planning there are also specific operating procedures in place for the depopulation of animals for disease control purposes to be carried out in accordance with EU Council Regulation 1099/2009 on the protection of animals at the time of killing and Commission Delegated Regulation 2020/687. Such procedures are freely accessible to staff involved in outbreak control. Training of staff for the depopulation of animals for disease control purposes is provided by the National Disease Control Centre. In addition, DAFM has a Memorandum of Understanding with the Department of Agriculture, Environment and Rural Affairs in Northern Ireland for the provision of a specialised depopulation team to assist where necessary.

DAFM may communicate directly with a Member State (MS) in relation to a List B disease, e.g. Bovine TB. Contingency plans are also in place in respect of BSE in cattle and BSE in sheep. Divisions within DAFM have contributed to a business continuity plan outlining how critical activities may be carried out following the occurrence of unforeseen obstacles. As a minimum, in the case of an emergency in an area involving animal health or animal welfare, the Management Advisory Committee (MAC) of DAFM would coordinate the response. Contact points in the context of Regulation 1/2005 EC are used to communicate with other Member States.

Guidelines are in place in relation to managing acutely injured animals and during on-farm slaughter.

Problems regarding consignments of animals or animal products are addressed with the relevant member state as the need arises.

DAFM supports the concept of mutual assistance and is ready to provide such assistance as the need arises in line with the criteria contained in Directive 89/608 EC. Feed and food safety alerts are communicated to DAFM through the FSAI (RASFF). Animal health and welfare alerts are communicated through the CVO.

Ireland has agreed plans to mutually share staff with other countries in the case of animal health emergencies (USA, Canada, NZ, UK, Australia).


For further information on any matter raised on this page, or to suggest a correction, contact mancp@fsai.ie